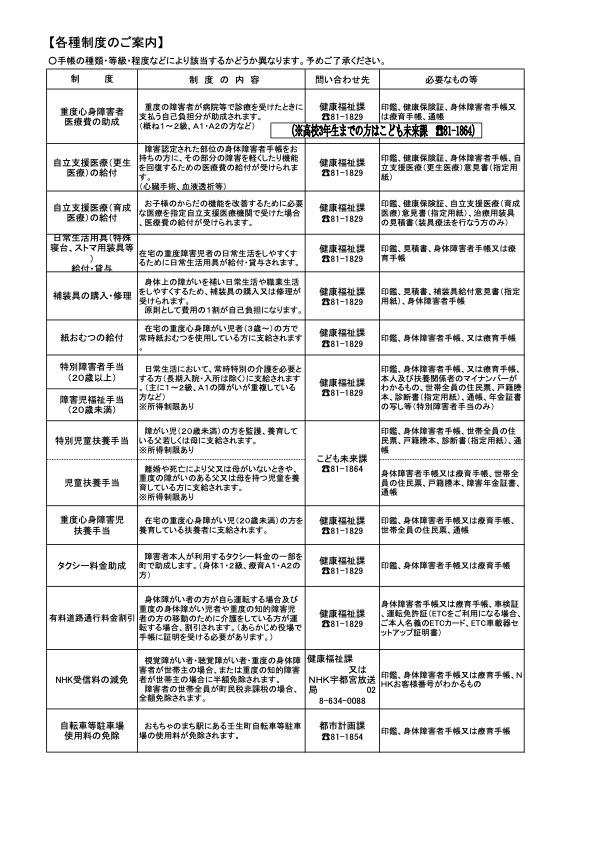
各種制度のご案内







スケジュール
カレンダー
ホーム
成長記録
設定